
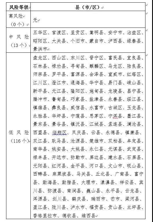
云南省129县(市、区)新冠肺炎疫情风险列表(截至2月25日10时)
人民网昆明2月25日电 (薛丹)2月25日中午,云南省卫生健康委员会发布调整后的云南省129个县(市、区)新冠肺炎疫情风险列表。麒麟区、文山市、大理市三地下调为低风险地区。
截至2月25日10时,云南省中风险县(市、区)13个,低风险县(市、区)116个。无疫情高风险县(市、区)。
相比24日发布的风险列表,此次调整后全省低风险县(市、区)增加3个,中风险县(市、区)减少3个。
据中共云南省委、云南省人民政府应对新型冠状病毒感染肺炎疫情工作领导小组指挥部第10号通告《云南省应对新冠肺炎疫情分区分级防控的实施意见》,因疫情变化,风险等级将作适时调整。
飞向蓝天的“卓玛”(身边的小康故事) “卓玛,飞机能飞多高啊?”“卓玛你去过哪些城市了?”……每次回家,格茸卓玛仿佛是村里的“明星”。 格茸卓玛的家乡在云南省迪庆藏族自治州香格里拉市小中甸镇团结村。这个很多人没有坐过飞机的村子,却走出了一位在飞机上工作的女孩。 作为东航…【详细】
云南新增19例境外输入确诊病例 人民网昆明7月27日电 (符皓)据云南省卫生健康委员会通报,7月26日0时至24时,云南无新增本土新冠肺炎确诊病例和无症状感染者。新增境外输入确诊病例19例、无症状感染者3例。确诊病例治愈出院2例(境外输入),无症状感染者解除隔离医学观察2…【详细】